RAK13302 WisBlock LPWAN Wireless Module Datasheet
Overview
Description
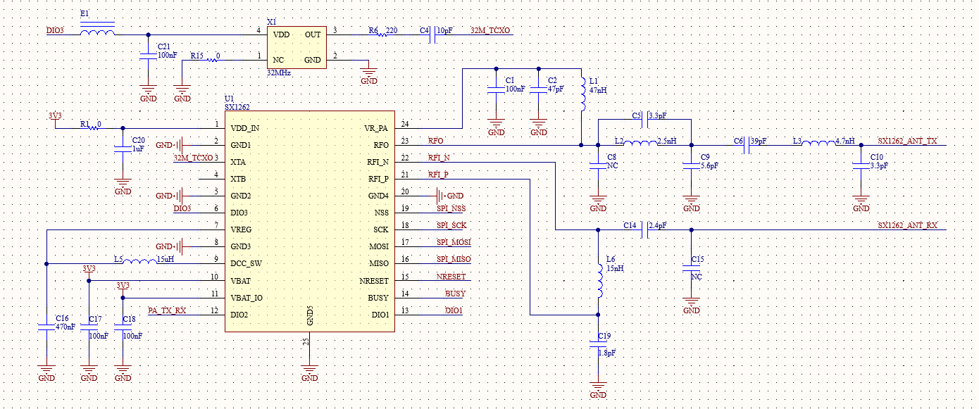
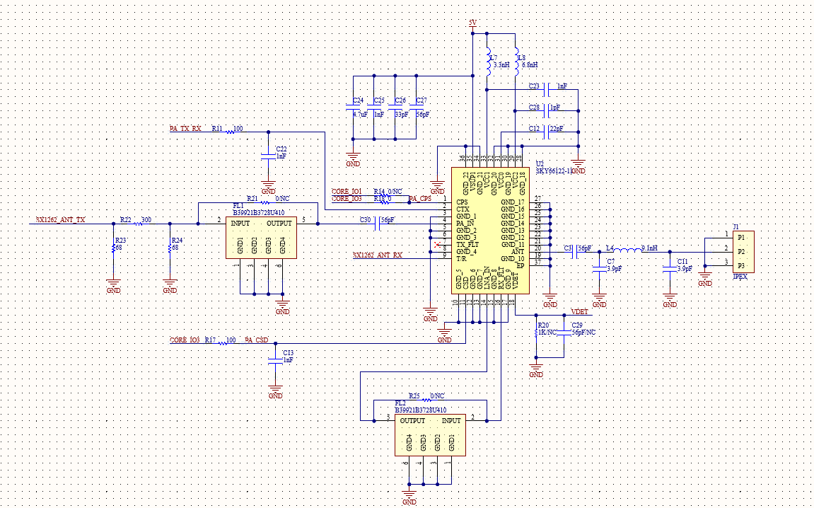
The RAK13302 is a LoRa module built around the Semtech SX1262 LoRa transceiver and the SKY66122 signal booster. It offers an easy-to-use, compact, and low-power solution for long-range wireless data applications.
Fully compliant with LoRaWAN standards, the RAK13302 also supports LoRa Point-to-Point (P2P) communication. It seamlessly integrates with LoRaWAN network servers, including The Things Network (TTN), ChirpStack, Actility, and more.
With its 1-watt signal booster, the RAK13302 is well-suited for applications that demand extended communication range.
The module is compatible with the RAK6421 RPi WisBlock HAT and WisBlock Base Boards, when used in conjunction with the RAK3401 or RAK11200 WisBlock Core module.
Features
- Based on Semtech SX1262 LoRa chip and SKY66122 booster chip
- LoRaWAN Specification compatible
- Supports 902-928 MHz
- LoRaWAN Activation by OTAA/ABP
- LoRa Point-to-Point (P2P) communication
- Ultra-Low Power Consumption
- Supply Voltage: 5 V
- Temperature Range: -40° C ~ 85° C
- Module Size: 25 mm x 35 mm
Specifications
Overview
Mounting
The RAK13302 WisBlock LPWAN can be mounted to the IO slot of the WisBlock Base board. Figure 1 shows the mounting mechanism of the RAK13302 on a WisBlock Base board, such as the RAK19007.

Hardware
The hardware specification is categorized into five parts. It shows the pinouts and their corresponding functions and diagrams. It also covers the rf, electrical, and mechanical parameters, which include the tabular data of the functionalities and standard ratings of the RAK13302 WisBlock LPWAN Wireless Module.
Chipset
Vendor | Part Number |
---|---|
Semtech | SX1262 |
Sky | SKY66122 |
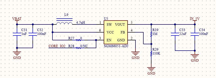
Due to the high power RF signal output, the module requires as supply through USB on the WisBlock Base Board or an external 5 V supply voltage.
Pin Definition
The RAK13302 WisBlock LPWAN comprises a standard WisIO connector. The WisIO connector allows the RAK13302 module to be mounted to a WisBlock baseboard, such as RAK19007. The pin order of the connector and the pinout definition is shown in Figure 2.
SPI related pin, NRESET, ANT_SW,DIO1,BUSY, EX_5V, VBAT, 3V3, and GND are connected to WisIO connector. EX_5V is for an external 5 V power supply for the booster.

Power Selector Jumper
The 3-pin jumper header is to select the supply source for the booster chip.
Jumprer Position | Supply Source |
---|---|
IN_5V to 5 V | Supply from WisBlock Base Board Battery |
EX_5V to 5 V | Supply from Jx connector |
If the supply is through EX_5V, the whole WisBlock Base Board can be supplied through this source.

External power supply cable connections:

RF Characteristics
Operating Frequencies
The RAK13302 supports LoRa 902-928 MHz frequencies.
Electrical Characteristics
Symbol | Description | Min. | Nom. | Max. | Unit |
---|---|---|---|---|---|
VBAT | Power supply from battery | 3.0 | - | 4.2 | V |
3V3 | 3.3 V from base board | - | 3.3 | - | V |
EX_5V | External 5 V power supply | - | 5 | - | V |
Transmit Power VS Peak Current
SX1262 Config (dBm) | Peak Current @5 V (mA) | Output Power (dBm) |
---|---|---|
22 | 1000 | 30.0 |
19 | 740 | 27.0 |
16 | 560 | 24.0 |
13 | 410 | 21.0 |
10 | 300 | 18.0 |
7 | 230 | 15.0 |
4 | 170 | 12.0 |
1 | 110 | 9.0 |
RX sensitivity VS Average Current
SX1262 Config @125 kHz | Average Current @5 V (mA) | RX Sensitivity (dBm) |
---|---|---|
SF7 | 12 | -125 |
SF8 | 12 | -128 |
SF9 | 12- | -133 |
SF10 | 12 | -134 |
SF11 | 12 | -137 |
SF12 | 12 | -140 |
Mechanical Characteristics
Board Dimensions
Figure 3 shows the dimensions and the mechanical drawing of the RAK13302 module.

WisConnector PCB Layout

Schematic Diagram
Connector

SX1262

PA

Boost

Connector for External 5V

Pin Header for Power Selection

If the supply is through EX_5V, the whole WisBlock Base Board can be supplied through this source.